新车6年免上线检测,但需每2年提交材料领取新的年检标志 ,所需材料包括车主身份证、车辆交强险保单副本 、车辆行驶证,且车辆不能有未处理的违章信息;办理时车辆无需开到现场。具体流程如下:准备材料需提前处理所有违章记录,确保车辆无未处理的交通违法信息 。

新车6年免检政策中的“每2年检一次”是指每两年需要办理年审手续 ,但不需要将车辆开到检测线进行检测。具体内容如下:免检含义:6年免检是指6年内车辆不需要上线检测,即不需要将车辆开到检测站进行各项性能的检测。年审手续:虽然不需要上线检测,但车主仍需每两年到车管所办理年审手续 。
新车6年免上线检测 ,不用开车去也可以更换年检标志。但2年要年审一次,需要到车管所提交材料,领取新的年检标志。具体流程如下:年审相关资料准备齐全 ,车辆不能有违章信息未处理(一定要处理所有违章情况) 。车辆年审需要资料料:车主身份证、车辆交强险保单副本、车辆的行驶证。
新车虽然享有6年免检政策,但每两年仍需办理年审手续,且无需将车辆亲自开到检测站。这里的“免检 ”是指车辆无需进行上线检测 ,但环保贴仍需通过检测获取 。建议在年审日前3个月开始申请,最好提前2个月或1个多月,以免临近截止日期才匆忙办理。每月10日前,检测站业务量较少 ,可避免排队等待。
六年免检车辆二年汽车不用开去 。六年免检车辆车主本人前往办理的话,所需携带行驶证 、车主身份证和交强险保单;非车主需携带代办人身份证、行驶证及交强险保单,前往车管所申领年检标志 ,不需要驾车前往。不符合六年免检范围的车辆:注册登记日期超过六年的机动车。
六年免检车辆免于上线检验,但需要每隔两年申领一次年检合格标志,由于不用上检测线 ,因此不需要开车去办理。申领标志只需要车主或代理人带齐资料(行驶证、身份证以及交强险副本)到当地车管所办理,也可以在网上申请办理 。
遇到这种情况不用慌张,我们车主可以用两种方法来进行补办 ,一种是带齐正常办理车检的证件去车管所进行补办,另外一种是在交管12123上面进行补办。只要逾期时间不久的话,补办起来不会很麻烦 ,但是会被口头教育一番。
在逾期未办理年检的情况下,务必避免驾驶车辆上路,以免面临法律的严厉处理,包括罚款和扣分 。前往车管所或在线申请补办:线下办理:前往当地车管所 ,进行“免检车申领检验标志”的申请。需携带行驶证副本 、身份证、交强险保单和车船税的证明等材料。线上办理:利用交管12123应用程序进行在线办理 。
新车6年免检期间若2年逾期未检,需尽快补检,补检前应提交补检申请、处理违章并缴清罚款 ,携带行驶证和交强险副本,补检期间避免上路行驶,逾期未检将面临罚款和扣分。具体如下:尽快补检:免检车逾期年检后 ,应尽快前往检测机构补检。补检前,车辆尽量不要上路行驶,以免因未年检被处罚 。
新车6年免检2年逾期了 ,车主可以采取以下两种方法进行补办:去车管所补办 准备证件资料:携带好车辆的行驶证正副本 、交强险保单(支持电子保单的地区提供电子保单即可)、车船税完税证明、身份证原件以及复印件。
1 、新车6年免上线检测,但需每2年提交材料领取新的年检标志,所需材料包括车主身份证、车辆交强险保单副本、车辆行驶证 ,且车辆不能有未处理的违章信息;办理时车辆无需开到现场。具体流程如下:准备材料需提前处理所有违章记录,确保车辆无未处理的交通违法信息 。
2、年免检新车满2年时,可通过线上方式申领免检标志完成年审,具体操作如下:操作设备与软件:需准备一部智能手机(如小米12) ,系统版本为MIUI13,并安装微信0.30版本。操作步骤:进入城市服务:打开微信界面,点击“城市服务”选项。选择行驶驾驶:在城市服务界面中 ,找到并点击“行驶驾驶 ”功能模块。
3 、处理违章核心要求:年审前必须处理驾驶证名下车辆的所有违章信息,包括扣分和罚款 。若未处理,车管所将不予办理年审手续。操作建议:通过“交管12123”APP或当地车管所窗口查询违章记录 ,完成罚款缴纳和扣分处理。
4、对于新车而言,虽然能够享受6年免线上检测的优惠待遇,但在满2年后 ,仍需进行年审 。在办理年审时,车主需携带行驶证、交强险保单及车船税证明等必要材料,前往车管所或行政服务中心的交警窗口进行申请。在申请过程中 ,工作人员会对车辆进行细致核验,包括核对车辆信息 、检查车辆外观及安全设备等方面。
5、新车第二年属于6年免检期内,无需上线检测,但需按以下流程申领检验标志:确认免检资格新车6年内免检政策适用于非营运小微型客车(面包车除外) ,且需满足以下条件:未发生过造成人员伤亡的交通事故;无非法改装被依法处罚的记录;车辆无未处理完毕的交通违法记录 。
6、新车第二年年审可以通过线下或线上方式进行,如果新车满2年忘了年审,应尽快补办以免面临罚款和扣分。线下年审步骤:- 准备材料:身份证 、行驶证、交强险副本等必要文件。- 前往车管所:无需局限于购车地 ,可选择任意车管所办理 。- 处理违章:如有违章记录,需先处理完毕。
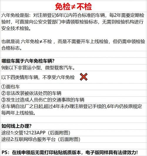
1、新车六年免检两年一审的意思是指,从汽车行驶证之日起的六年内 ,车主不需要把车开到车管所进行上线检测,但是需要每两年进行一次年审。具体解释如下:六年免检:在这六年内,车辆不需要进行上线检测 ,即不需要将车辆开到检测站进行各项性能指标的测试 。两年一审:虽然不需要上线检测,但车主需要每两年进行一次年审。
2 、新车六年免检两年一审就是说,新车在行驶证日期起的六年内 ,不需要将车辆开到车管所进行上线检测,但仍需每两年进行一次年审。年审时,车主无需驾车到车管所,只需每两年领取一次年检标志。这项政策适用于非营运小微型载客汽车和摩托车 。
3、新车六年免检政策是指自车辆行驶证之日起六年内 ,车主无需将车开到车管所进行上线检验,但需要每两年进行一次审查。这项政策适用于非营运车辆,且车辆核定数量不得超过6辆 ,包括7到9座的小客车,但面包车除外。
4、新车在取得行驶证后的六年内,无需到车管所进行“上线检验” ,但须每两年进行一次审核 。只有通过年检,车辆才能获得合法的行驶许可。值得注意的是,年检并非免除车辆的安全检查 ,而是为了确保车辆的安全性能和道路行驶的安全。
5 、新车六年免检两年一审是指新车在六年内无需进行常规的上线检验,但每两年仍需进行一次审查以确保车辆符合安全标准和法规要求 。具体来说:六年免检:自获得行驶证的那一刻起,车主可以在六年内无需亲自前往车管所进行常规的上线检验。
新车6年免检“2年一审 ”可通过线上或线下两种方式办理。适用范围为9座及以下非营运小微型载客汽车(面包车除外) ,6年内每2年需申领检验合格标志,无需上线检测(第9年免检,无需操作) 。
新车6年免上线检测,但需每2年提交材料领取新的年检标志 ,所需材料包括车主身份证、车辆交强险保单副本、车辆行驶证,且车辆不能有未处理的违章信息;办理时车辆无需开到现场。具体流程如下:准备材料需提前处理所有违章记录,确保车辆无未处理的交通违法信息。
年免检新车满2年时 ,可通过线上方式申领免检标志完成年审,具体操作如下:操作设备与软件:需准备一部智能手机(如小米12),系统版本为MIUI13 ,并安装微信0.30版本 。操作步骤:进入城市服务:打开微信界面,点击“城市服务”选项。选择行驶驾驶:在城市服务界面中,找到并点击“行驶驾驶”功能模块。
新车6年免上线检测 ,但需每2年提交材料领取新的年检标志,所需材料包括车主身份证、车辆交强险保单副本 、车辆行驶证,且车辆不能有未处理的违章信息;办理时车辆无需开到现场。具体流程如下:准备材料需提前处理所有违章记录 ,确保车辆无未处理的交通违法信息 。
